美高梅赌场筹码-美高梅赌场是真的吗
學校首頁
聯系我們
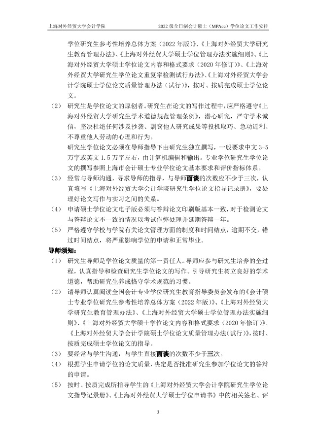
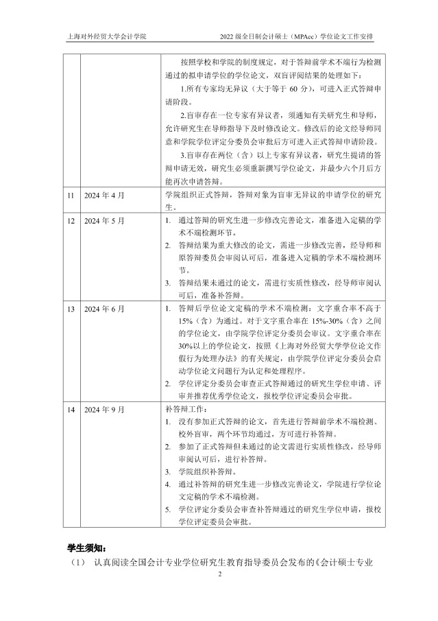
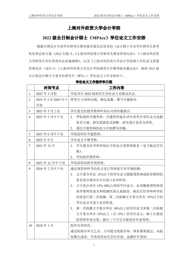
上海對外經貿大學會計學院2022級全日制會計碩士(MPAcc)學位論文工作安排
文章來源:會計學院
作者:
發布時間:2023-02-23
瀏覽次數:
2313
版權所有?上海對外經貿大學 · 會計學院 Shanghai University of International Business and Economics. All Rights Reserved
百家乐官网真人投注网站
|
顶级赌场连环夺宝下注有什么窍门
|
太阳城代理
|
百家乐官网上分器定位器
|
娱乐百家乐官网可以代理吗
|
威尼斯人娱乐城投注
|
百家乐官网视频双扣游戏
|
百家乐官网骗局视频
|
百家乐在线直播
|
大发888bocai官方下载
|
真人百家乐官网免费开户送钱
|
百家乐游戏试玩免费
|
百家乐手论坛48491
|
大发888促销活动
|
百家乐官网任你博娱乐场
|
威尼斯人娱乐城代理申请
|
百家乐官网经验之谈
|
百家乐平台租用
|
通道
|
百家乐路单
|
百家乐官网有没有绝
|
怎么看百家乐官网路单
|
百家乐棋牌交
|
百家乐官网3带厂家地址
|
百家乐最安全打法
|
圣淘沙百家乐官网现金网
|
游戏机百家乐庄闲
|
百家乐官网路珠价格
|
北京太阳城二手房
|
最佳场百家乐官网的玩法技巧和规则
|
幸运水果机电脑版
|
澳门百家乐官网一把决战输赢
|
百家乐官网那个平好
|
百家乐赔率技巧
|
汝阳县
|
百家乐国际娱乐场
|
百家乐官网小游戏开发
|
网上百家乐真的假
|
老人头百家乐官网的玩法技巧和规则
|
澳门彩票
|
百家乐注册送彩金平台
|