深度研究數據庫
一、數字長三角數據庫
(1)涵蓋范圍
長江三角洲城市群(以下簡稱長三角城市群)是我國經濟最具活力、開放程度最高、創新能力最強、吸納外來人口最多的區域之一,是“長江三角洲”與長江經濟帶的重要交匯地帶,在國家現代化建設大局和全方位開放格局中具有舉足輕重的戰略地位。
數字長三角數據庫收錄數據的時間跨度為2015年至今,主要覆蓋長三角一體化區域內26個省市,在保證數據字段豐富的同時,對應到具體的縣區數據。子庫分為政策法規庫、智庫報告、研究報告庫、專家庫和長三角數字經濟數據,包括長江三角洲地區的經濟、社會、貿易、資源、環境、基礎設施、投資環境等內容。
(2)數據來源
所有數據來自新華社、中國政府網、國家統計局、發改委等,采購長三角權威研究機構的第一手數據。
(3)應用場景
1) 面向多維用戶,支持學校教學科研、企業研究、研究所研究、政府機構決策,同時方便學生更全面系統的了解長三角一體化,有助于人才儲備。
2)助力用戶研究長三角一體化發展情況,完善長三角區域的協同治理模式。響應國家戰略目標,實現長三角城市群的發展一體化,為政府、高校、企業、個人提供智庫和數據支撐。

二、信用評級數據庫(銀聯商務數據)
(1)涵蓋范圍
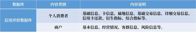
信用評級數據庫收錄數據的時間跨度為2015年至今,提供身份信息、資產狀況、信用狀況、消費行為等維度的個人消費者數據,按月更新;提供經營概況、客群特色、信用評分、風險信息等維度的商戶數據,按日更新。
該數據庫覆蓋全部地級以上城市、數十個細分行業;提供真實的個人與商戶信息、交易行為、交易場景。用戶可綜合各類指標內容,刻畫個人和商戶畫像并評估其資質,確定風險等級,識別欺詐高風險人群,控制信用風險。
(2)數據來源
所有數據來自銀行機構的脫敏數據。
(3)應用場景
1)面向多維用戶,支持學校教學、科研,企業、研究所分析研究,政府機構決策。綜合各類指標數據,建立風控模型,深入研究用戶的信用狀況,解決信貸數據不足問題,減少信息不對稱。
2)適合銀行、小貸、消費金融等各類機構。助力身份驗證、貸前信息篩查、識別欺詐人群和欺詐行為;識別貸前審批、貸中監控、貸后催收信用風險;客群劃分、精準營銷、合規控制等應用實現。

三、金融科技數據庫
金融科技數據庫包含金融科技政策、金融科技相關報告、互聯網保險數據、互聯網基金數據、上市公司專題(金融科技板塊)、普惠金融數據、高質量全國商戶數據&個人消費脫敏數據、汽車金融數據。
綠色金融政策、六省(區)九地綠色金融改革創新試驗區建設探索集錦、綠色金融網絡(NGFS)成員專題、綠色金融文章專題、碳排放專題、上市公司專題、中國企業ESG評分、全球企業污染排放和ESG評分數據、中國企業排放數據和環境專利數據、標普ESG可持續發展金融全球企業分析數據庫、歐洲太陽能數據。

四、高頻數據庫
(1)涵蓋范圍
高頻數據庫收集了在中國證券市場上市的各種高頻數據,收錄數據的時間跨度為2000年至今,金融品種主要包括:股票、債券、期貨,頻率主要包含:分筆數據交易表(五檔行情數據),日K線數據、分時數據交易表(一分鐘、五分鐘、十五分鐘、三十分鐘、六十分鐘)等高頻數據。
(2)數據來源
數據來源上海證券交易所、深圳證券交易所、香港交易所、大連商品交易所、鄭州商品交易所。
(3)應用場景
1)適用于證券、銀行、信托、基金、投資等行業;
2)可用于金融研究、市場投資、風控管理、智能投顧、程序化交易等業務;
3)供高校財經類專業、金融研究機構和金融企業研究、教學;提供股票、外匯、期貨等證券行情數據。

五、公司深度研究數據庫
(1)涵蓋范圍
公司深度研究數據庫收錄數據的時間跨度為2011年至今,主要覆蓋地產、煤炭、化工三個行業的公司常用年度數據。地產行業包括銷售、拿地、經營和融資等方面的公司數據;煤炭行業包括煤化、煤炭、電力、貿易等業務收入和業務成本,產能、產量、銷量、銷售均價等公司數據;化工行業包括收入規模、成本、產能、產量、銷量、銷售均價、原材料采購量、原材料采購價、原材料儲量、原材料自給率等。通過分行業、分公司查詢數據。
(2)數據來源
所有數據來自行業協會、各公司官網。
(3)應用場景
1)適用于證券、銀行、信托、基金、投資等行業;
2)可用于金融研究、市場投資、風控管理、智能投顧、程序化交易等業務;
3)面向多維用戶,支持學校教學科研、企業研究、研究所研究、政府機構決策,方便用戶更全面系統的了解行業內公司經營發展情況,提供數據服務和技術支撐。

微觀類數據庫
一、經濟金融研究數據庫
(1)涵蓋范圍
經濟金融研究數據庫集多證券品種為一體,收錄時間自1949年起,包含豐富的滬深上市公司、股票、債券、基金、期貨、外匯等年度、季度、月度和日數據,包含每日行情數據財務數據、股東股本、經營管理等金融市場所需的數據,并在此基礎上開發了的衍生類分析數據,實現了數據和信息并重,全面反映投資市場信息,方便投資者決策,以及研究者進行研究。
(2)數據來源
數據來源于上交所、深交所、港交所、大連商交所、鄭州商交所,以及國家統計局、國家發改委、海關總署、商務部等權威機構。
(3)應用場景
1)適用于證券、銀行、信托、基金、投資等行業;
2)可用于金融研究、市場投資、風控管理、智能投顧、程序化交易等業務;
3)供高校、金融研究機構和金融企業使用,具體包括股票、債券、基金、外匯、期貨、指數等系列,囊括經濟、金融、會計教學科研、實證實訓、投資研究所需的絕大部分數據;提供數據服務和技術支撐。

二、全國稅收調查數據庫
(1)涵蓋范圍
全國稅收調查數據收錄了與稅務相關的年度數據,時間跨度為2007年至2016年。該數據庫具體涵蓋增值稅、增值稅出口退稅、消費稅、營業稅、房產稅、城鎮土地使用稅、車船稅、土地增值稅、耕地占用稅、契稅、其他稅費、企業所得稅申報表、財務報表、環境保護費改稅調查、其他等大類指標。
(2)應用場景
1)為高等院校財稅會計專業的師生研究財稅政策、學習財稅管理提供數據支撐,助力中國經濟稅收事業的發展;
2)通過分析稅收調查數據,可在防控稅收風險、優化稅費服務、規范稅收執法、服務宏觀決策方面提供依據,發揮作用。

三、 工商企業數據庫
(1)涵蓋范圍
工商企業年度數據,收錄數據的時間跨度為1949年至今,企業類型包括:企業、個體戶、學校、社會團隊等。企業數據字段包括工商基本信息、股東及出資信息、股權變動情況、對外投資情況等方面。
(2)數據來源
數據來源于國家統計局、地方統計局、工業和信息化部、各公司官方網站、企查查、天眼查等平臺。
(3)應用場景
1)助力高校財經類專業、金融研究機構和金融企業使用;可為用戶教學、科研、實證研究、學科與實驗室建設、人才培養等方面提供數據服務和技術支撐。
2)可為用戶分析中國工商企業經營情況提供數據支持;助力海內外學者研究中國企業行為與企業績效提供主要依據。

四、工業企業數據庫
(1)涵蓋范圍
工業企業數據庫即非上市公司數據庫,收錄數據的時間跨度為1998年至2016年,其工業的口徑包括:國民經濟行業分類中的采礦業、制造業、電力、熱力、燃氣及水生產及供應。
數據庫的統計對象超過30萬家的規模以上工業企業,統計指標包括企業基本信息、企業財務信息、企業生產銷售及職工信息三大板塊。主要數據涵蓋企業的規模、所有制、出口狀態、公司金融、收入分配、勞動供給、流動資產、應收賬款、長期投資、固定資產、累計折舊、無形資產、流動負債等;全面系統的反映出企業經營的現狀,對于研究中國經濟工業發展方面具有重要意義。
(2)數據來源
數據來源于國家統計局、地方統計局、工業和信息化部。
(3)應用場景
1)助力高校財經類專業、金融研究機構和金融企業使用;可為用戶教學、科研、實證研究、學科與實驗室建設、人才培養等方面提供數據服務和技術支撐。
2)可為用戶分析中國規模以上工業企業經營情況提供數據支持;助力海內外學者研究中國企業行為與企業績效提供依據。

五、海關數據庫
海關數據庫收錄數據的時間跨度為1994年至今,包含海關履行進出口貿易統計職能中產生的各項進出口統計數據,分為中國海關進出口、中國海關進出口全口岸和國際海關三大類數據庫。
中國海關進出口數據庫按照商品類別、國家、地區、企業性質等不同分類方式收錄中國海關進出口值與進出口數量;共計700 多張數據表,29000 多個熱門指標。
中國海關進出口全口岸數據庫以8 位HS 編碼為基礎,整合了中國海關和其他國家與地區的外貿進出口往來記錄,數據變量包括HS 商品編碼、HS 商品名稱、金額、數量、價格、貿易方式、運輸方式、經營單位、企業性質等。
國際海關數據庫收錄了境外17 個國家當國向全球進口交易數據及3 個國家的進口商名錄數據,涉及地區廣泛,包括歐洲、亞洲、北美、南美地區。海關進口交易數據包括進口商、HS 編碼、產品描述等,每年收錄1 億條左右的記錄,數據量龐大,數據指標豐富。
主要職能:
1、節省研究者搜集海關數據的時間;
2、節省研究者整理數據的時間;
3、降低研究者和相關機構的數據獲得成本;
4、可以為研究者提供多種專業化的配套服務;
5、標準統一,有利于研究結果的比較。

宏觀類數據庫
一、宏觀數據庫
(1)涵蓋范圍
宏觀數據庫收錄數據的時間跨度為1949年至今,包含國內外年度、季度、月度宏觀數據。主要包括:國民經濟核算、固定資產投資、財政、對外貿易經濟、價格指數、工業、國內貿易、銀行貨幣、利率匯率、證券市場、人口與資源、就業與工資、人民生活、教育與科技、景氣指數、建筑業、郵電運輸業、農林牧漁業等維度的數據。
(2)數據來源
數據來源世界銀行、國家統計局、國家發改委、財政部、工信部、交通運輸部、中國海關總署、上交所等權威機構。
(3)應用場景
1)適用于證券、銀行、信托、基金、投資等行業;
2)可用于金融研究、市場投資、風控管理、智能投顧、程序化交易等業務;
3)供高校、金融研究機構和金融企業使用;為高校經濟、金融、國貿、物流、電商、旅游、外語、數統等專業的教學、科研、人才培養撰寫高水平的科研論文和畢業設計等提供數據服務和技術支撐。

二、區域經濟數據庫
(1)涵蓋范圍
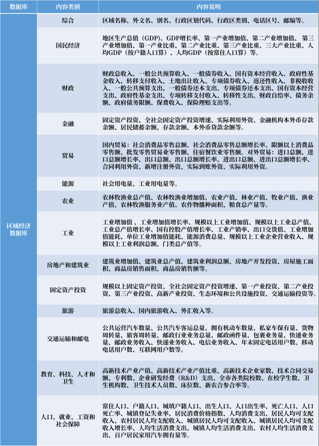
區域經濟數據庫收錄數據的時間跨度為2000年至今,具體包括:國民經濟核算、固定資產投資和房地產、對外經濟貿易、財政、人民生活、社會消費零售總額、金融業等各方面的數據。
(2)數據來源
數據來源于省、市、區等各級地方政府互聯網發布渠道,熠朗通過智能化方式進行采集,加工成各類指標和專題。熠朗利用大數據、人工智能等技術實時跟蹤采集了地方政府網站等官方的數據來源。采用自然語言分析、人工智能等技術進行智能解析、提取數據,并且結合國家統計局等來源進行交叉比對,校驗。
(3)應用場景
1)適用于證券、銀行、信托、基金、投資等行業;
2)可用于金融研究、市場投資、風控管理、智能投顧、程序化交易等業務;
3)助力高校財經類專業、金融研究機構和金融企業使用;可為用戶教學、科研、實證研究、學科與實驗室建設、人才培養等方面提供數據服務和技術支撐。

三、行業數據庫
(1)涵蓋范圍
行業數據庫包含中國行業年度數據,收錄數據的時間跨度為1949年至今,按全國、分行業、分省市查詢。該數據庫涵蓋建筑、制造、金融、信息傳輸、軟件、信息技術服務、文化、體育、娛樂、農林漁牧、水利、環境和公共設施管理等各行各業;主要包括固定資產投資、對外經濟貿易、價格指數、工業、國內貿易、就業與工資、教育與科技等內容。
(2)數據來源
數據來源世界銀行、國家統計局、國家發改委、財政部、工信部、交通運輸部、中國海關總署、上交所等權威機構。
(3)應用場景
1)適用于證券、銀行、信托、基金、投資等行業;
2)可用于金融研究、市場投資、風控管理、智能投顧、程序化交易等業務;
3)供高校、金融研究機構和金融企業使用;為高校經濟、金融、國貿、物流、電商、旅游、外語、數統等專業的教學、科研、人才培養撰寫高水平的科研論文和畢業設計等提供數據服務和技術支撐。

尋知學術文獻數據檢索平臺
尋知是一個涵蓋大量各個類型外文資源的學術文獻檢索和學術文獻信息分析平臺。文獻分析功能包括對作者、機構、基金、學科、期刊、趨勢等的分析,可以幫助用戶開展開題選題、文獻調研、文獻綜述、基金申請等科研基礎工作。平臺可檢索的主要資源包括期刊論文、會議論文、學位論文、專利、標準以及電子書。
一、模塊
1. 論文模塊:
① 可檢索到的期刊數量不少于5萬種,國際會議文獻不少于580萬篇;
② 文獻內容覆蓋所有學科,包括物理學、工程學、醫學、管理學、經濟學、人文藝術、社會學、農學、軍事學等;
③ 可檢索到的SCIE期刊和SSCI期刊數量比例不低于90%;
④ 數據每天更新。
2. 專利模塊:
① 可檢索到的專利文獻數量不少于1.3億條,全文數據不少于7000萬份;
② 文獻內容涉及物理、電學、化學冶金、建筑、機械工程、照明、加熱、作業運輸、紡織造紙和人類生活必需等各個領域;
③ 數據每周更新。
3.學位論文模塊:
① 可檢索到的文獻數量不少于320萬篇,時間范圍從1891年至今;
② 數據每月更新。
4. 標準模塊:
① 可檢索到的文獻數量不少于22萬篇;
② 數據內容涉及英國、德國、俄國、世界標準組織等多個國家/組織的標準文獻數據。
二、功能
1. 文獻檢索:提供基本檢索和高級檢索,可通過標題、作者、DOI等檢索項進行特定字段檢索,高級檢索支持多字段間的邏輯“與”、“或”、“非”檢索,支持通配符檢索,支持編輯自定義檢索式,支持檢索歷史間的邏輯檢索;
2. 結果排序:檢索結果按照綜合性、相關性、引用數、發表時間等指標進行排序;
3. 文獻篩選:提供多種文獻篩選方式,包括
l分面聚類項:“文獻年份”、“文獻類型”、“文獻作者”、“基金資助單位”、“核心期刊”、“中科院分區”、“文獻領域”、“文獻期刊”、“文獻出版社”,幫助用戶根據需求進行文獻篩選;
l核心期刊標引:提供核心期刊(SCIE核心期刊、SCI核心期刊、 EI核心期刊、SSCI核心期刊、A&HCL期刊等)的收錄標引和中科院分區標引,并具體到篇;
l文獻計量學指標:提供被引數和ALt-Score兩種論文層面的文獻計量學指標;
4. 文獻分析:提供利用分面聚類項和可視化功能實現的文獻分析功能,包括:
l分面聚類項:用戶可利用分面項中的數據進行情報分析,并提供分面項數據Excel表格下載;
l可視化分析:提供檢索結果數據可視化分析功能,幫助用戶從整體上把握該領域研究的發展趨勢、重要核心期刊、關聯研究領域、基金資助情況等情況,為進一步追蹤、拓展和創新該領域的研究提供思路,為科研選題和申請立項提供參考;
4. 引文系統:提供引文分析功能,實現論文與論文之間相互參考、相互引證關系分析;提供論文參考文獻與引證文獻列表并可跳轉;
5. 助力科研系列課程:提供諸多助力科研的系列課程,例如,如何輔助科研選題、如何進行文獻綜述、如何高效做文獻調研、如何助力科研基金申請等等。同時,也可以根據學校需求,定制課程內容,并持續更新。
7. 科研成果統計:提供高校和科研單位的科研成果產出數據統計和分析,并通過圖表的形式揭示高校和科研單位的核心期刊論文發文、專利等情況;
8. 文獻追蹤服務:平臺提供文獻信使服務,用戶只需設置關鍵詞、推送頻率等條件,即可通過郵箱接收到系統推薦的最新、最重要、最相關學術文獻信息;
9. 微信端服務:平臺提供微信端使用服務,為用戶提供全天候文獻檢索和移動端文獻訂閱服務。
研知科研支持數據庫
研知科研支持數據庫(簡稱研知或NeoSCI)是一個全面的科研服務系統,包括科研資源庫、科研工具庫、科研管理庫。該系統利用人工智能自然語言處理技術與可視化分析技術,為廣大科研工作者提供諸如文獻解析、AI國自然選題分析、科研寫作以及學科服務等深度的信息挖掘服務,可以幫助用戶輕松獲取文獻檢索與基金申請必備的相關科研資源。
1. 核心功能
(1) 文獻解析
針對國自然基金項目、中科院分區期刊論文、國內外專利,研知從創新性、獨特性和局限性三個方面進行分析,并提供格式規范的具體解析,可以幫助用戶更好地了解當前的研究熱點以及研究新問題的可行性,同時也是一種有用的學習工具,可以幫助用戶有效地組織和理解遇到的新知識,以制定更好的研究方法。
(2) AI國自然選題分析
研知以文獻之間的引用關系為主要媒介,在不同的科研數據之間建立多層次的對應關聯關系,對不同類型的文獻資源進行深度關聯和知識挖掘,可以實現以論文查論文,以論文查基金,以基金查論文,以基金查基金的功能,從而幫助用戶方便、快捷查找所需知識和文獻情報信息,多角度發現科研思路,全面把握課題發展態勢,助力科研項目的申請和論文寫作。
(3) 科研寫作
采用人工智能技術,可以幫助用戶進行研究論文大綱撰寫、文獻可視化分析、文本潤色、投稿選刊、詞義查詞、提煉文本閱讀概要等多種場景的科研工作,提高科研寫作效率。
(4) 學科服務
提供學科科研動態簡報、針對科研單位/研究主題/學科的科研分析報告、專利分析報告以及科研成果統計分析等個性化定制服務。
2. 應用場景
(1) 梳理研究現狀
(2) 引導項目選題
(3) 發現競爭情報
(4) 輔助學科建設
(5) 提供科研支持
(6) 輔助新手學習
